2025年两会政府工作报告宣讲提纲2篇
VIP专免
2025-05-28
999+
31.5KB
25 页
侵权投诉
标签: #工作报告
摘要:
展开>>
收起<<
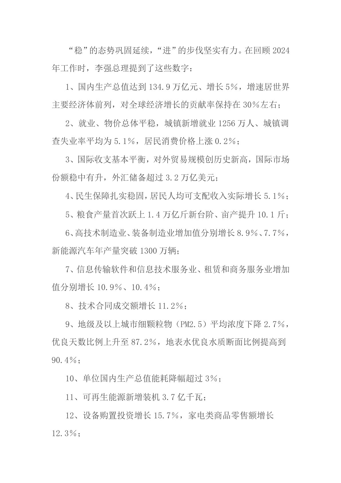
2025年两会政府工作报告宣讲提纲2篇同志们:2025年全国两会于3月4日至3月11日在北京胜利召开。今年是“十四五”规划的收官之年和“十五五”规划谋篇布局的关键节点,会议聚焦国家发展战略与民生需求,明确了多项重要政策方向。今天,围绕2025年政府工作报告,给大家做一次宣讲。一、全国人大十四届三次会议基本概况十四届全国人大三次会议于3月5日上午召开,11日下午闭幕,会期7天,共安排三次全体会议。会议应出席代表2929人,实到代表2880人。大会议程共有七项:第一项,审议政府工作报告;第二项,审查2024年国民经济和社会发展计划执行情况与2025年国民经济和社会发展计划草案的报告、2025年国民...

